欢迎访问完美体育网址 官方网站
 
地建青年安居项目家具家电招标项目中标候选人公示
 
发布日期:2025-01-20     来源:完美体育网址      作者:招标代理部      浏览次数:6457     字体:      

标段(包)编号:SXJS-CGZB-2024-151

一、招标概况

地建青年安居项目家具家电招标项目于2025年1月18日09时30分在完美体育网址开标室(宜昌市发展大道57-6号三峡云计算大厦A座20楼)开标、评标,根据评标委员会提交的评标报告,现将中标候选人公示如下:

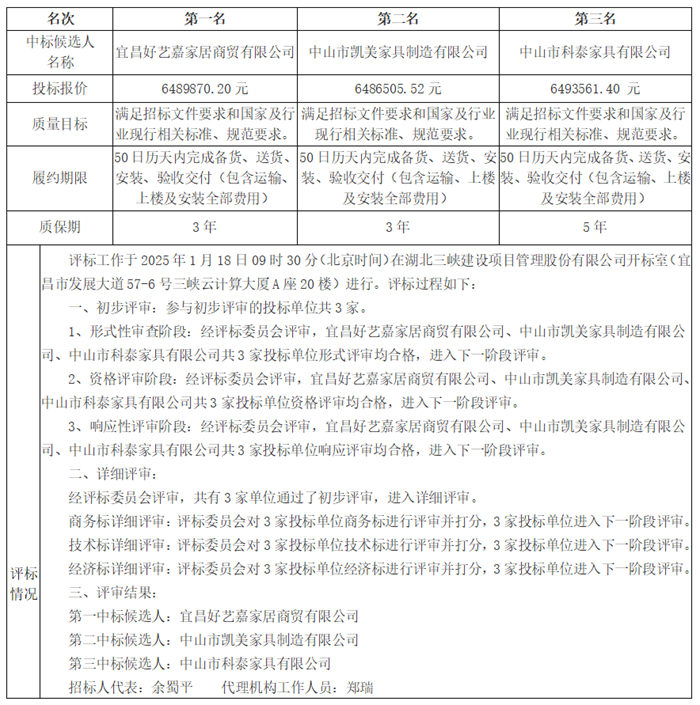
二、评标结果


三、公示时间

公示期为2025年1月20日17时至2025年1月23日17时。

四、异议与投诉

投标人或者其他利害关系人对评标结果有异议的,应在评标结果公示期内以书面形式向招标人提出,招标人将自收到异议之日起3日内作出书面答复,作出答复前,将暂停招标活动。

投标人或者其他利害关系人对招标人答复仍持有异议的,应当在收到答复之日起10日内持招标人的答复及投诉书,向相关部门提出投诉。

五、联系方式

招标人:中国化学工程第十六建设有限公司

电话:18086389373

招标代理机构:完美体育网址

电话:0717-6037143



招标人:中国化学工程第十六建设有限公司

招标代理机构:完美体育网址

2025年1月20日

上一篇:《宜荆荆恩神区域旅游一体化发展规划》编制服务商采购成交结果公告
下一篇:兴山农商银行新建业务综合楼建设项目工程监理竞争性磋商采购公告